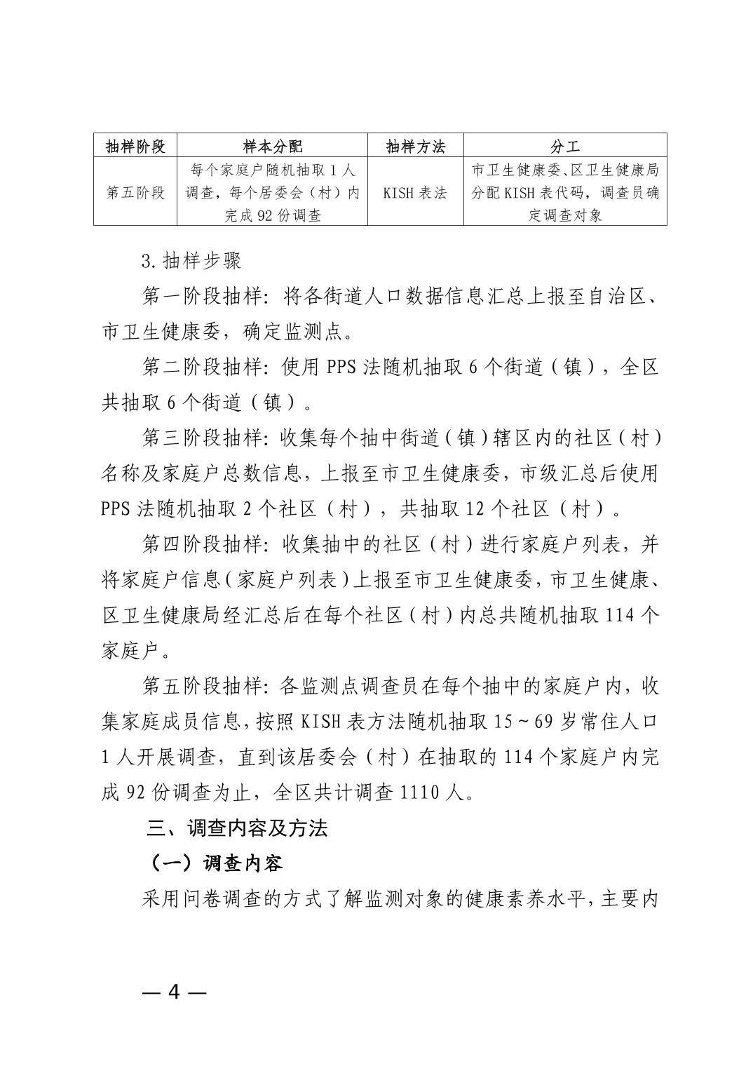
2022年大武口區(qū)居民健康素養(yǎng)監(jiān)測分析報告









































掃一掃在手機上查看當前頁面
各省區(qū)市政府網(wǎng)站
自治區(qū)各部門網(wǎng)站
寧夏各市縣政府網(wǎng)站
大武口各部門網(wǎng)站
主辦:石嘴山市大武口區(qū)人民政府
承辦:石嘴山市大武口區(qū)人民政府辦公室
網(wǎng)站標識碼:6402020003 寧ICP備 2021001683號-1
寧公網(wǎng)安備64020202000016號
